SC117 is a prototyping breakout card designed for the Z50Bus bus.
SC512 is a later version of this design

Documentation
- SC117 – Assembly Guide (see user guide PDF)
- SC117 – User Guide (see user guide PDF)
Downloads
Suppliers
- SC117 – Kit (Tindie) – discontinued (replaced with SC725)
- SC117 – PCB (Tindie) – while stocks last
Description
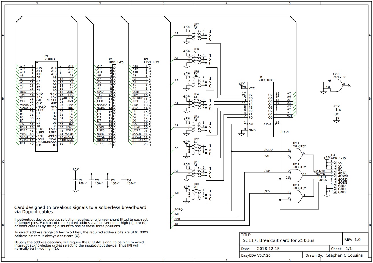
Signal breakout board to aid prototyping of Z50Bus cards on solderless breadboards.

This PCB is designed as an aid to prototyping of Z50Bus cards on solderless breadboards. It allows Z50Bus signals to be easily connected to a breadboard with Dupont cables.
The board includes flexible I/O address decoding, so you don’t need to include such circuitry on every prototype. The decoding has jumpers to configure the start address and range. This includes allowing partial decoding with shadow addresses.
The address decoding circuit provides an I/O enable signal (/IOEN) and also separate read and write versions (/IORD and /IOWR). This range of enable signals allows easy interfacing to most I/O devices.
Features
- Easy access to Z50Bus signals
- Flexible address decoding generates /IOWR, /IORD and /IOEN
- Connection to solderless breadboards with Dupont cables
Documentation, including assembly details: SC117 v1.0 User Guide (PDF)

Download Schematic: SC117 v1.0 Schematic (PSF)
Here’s an example application. The card is breaking out signals to a couple of breadboards. One breadboard contains a simple digital input port and the other contains a simple digital output port.

The above example application is wired as indicated below, although only one of the inputs and one of the outputs is actually connected.

Parts List
| Reference | Qty | Component |
| PCB | 1 | SC117, v1.0, PCB |
| C1 to C4 | 4 | Capacitor, ceramic, 100 nF |
| JP1 to JP8 | 8 | Header, male, 2 x 3 pin, straight |
| JP1 to JP8 shunts | 8 | Jumper shunt |
| P1 | 1 | Header, male, 2 x 25 pin, angled |
| P2 and P3 | 2 | Header, male, 1 x 25 pin, straight |
| P4 | 1 | Header, male, 1 x 10 pin, straight |
| U1 | 1 | 74HCT688 |
| U1 socket | 1 | 20-pin DIP socket |
| U2 | 1 | 74HCT32 |
| U2 socket | 1 | 14-pin DIP socket |
Printed Circuit Board


| Part number | Notes |
| Tindie: SC117 | PCB only |
| Tindie: SC117 | Complete kit (n/a) |
| EasyEDA: SC117 | PCB design files |